Приложение для доставки, которое экономит ваше время и рассчитывает посылки без сюрпризов

Обзор проекта
Продукт
Коробочка — приложение логистической компании, которая предлагает краткосрочные услуги доставки по единой фиксированной ставке. Услуга фиксированной ставки привлекательна для многих физических лиц, поскольку по существу избавляет от необходимости взвешивать посылки для расчета стоимости доставки. Если вес посылки не превышает 15 кг, возможна доставка с услугой фиксированной стоимости от Коробочки.
Проблема
У служащих, самозанятых или малого бизнеса мало времени, чтобы искать и посещать офисы логистических компаний для отправки и получения посылок, где им приходится стоять в длинных очередях. В то же время существующие приложения для доставки посылок обычно требуют, чтобы пользователи тратили много времени на взвешивание посылок или угадывание их веса и размеров, а также на неожиданные затраты, если они ошибаются, чтобы рассчитать свои расходы на доставку. Им также трудно отслеживать посылки, потому что мало информации о движении и статусе посылок.
Цель
Разработать простое в использовании мобильное приложение, которое позволит пользователям экономить время на поиске ближайших отделений, взвешивании отправлений и даст возможность легко рассчитывать, оформлять и оплачивать посылки по понятным и предсказуемым ценам без каких-либо скрытых комиссий. Создать способ получать уведомления об передвижении и проверять подробный статус входящих и исходящих отправлений.
Моя роль
Обязанности
Длительность
UX-дизайнер, ведущий дизайн приложения от концепта до завершения
Концепт, исследование, визуал, взаимодействия
1 месяц
(Сентябрь 2021)
Моя роль
UX-дизайнер, ведущий дизайн приложения от концепта до завершения
Обязанности
Концепт, исследование, визуал, взаимодействия
Длительность
1 месяц (Сентябрь 2021)
Понимание пользователя
Я провела интервью, чтобы лучше понять пользователей, для которых я разрабатываю дизайн, и их потребности. Группа интервьюируемых была диверсифицирована и состояла из 8 человек разного пола, возраста, рода деятельности. Моей задачей было узнать, каким образом они отправляют/получают посылки, и какой у них предыдущий опыт взаимодействиями с сервисами доставки. Основная группа пользователей, выявленная в ходе исследования, — это служащие, самозанятые или представители малого бизнеса, у которых нет времени стоять в длинных очередях в офисах логистических компаний, чтобы отправить или получить посылку.

Участники, использующие логистические приложения, сталкиваются с проблемами при подсчете стоимости и при заполнении слишком сложных форм заказов. Некоторые участники сообщили, что не смогли воспользоваться приложениями для доставки, потому что многие из них требуют создание учетной для того, чтобы просто войти в приложение.
Посещение офисов для отправки посылок требует много времени
Время
1
Процесс расчета и оформления отправлений в логистических приложениях слишком долгий и сложный
ИА
2
Процесс отслеживания входящих/исходящих отправлений недостаточно информативен
Трекинг
3
Боли пользователей
Анализ конкурентов
Чтобы создать четкую и прочную основу для Коробочки, мне пришлось рискнуть и посмотреть, что уже делают существующие приложения для доставки посылок и каких пользовательских целей они не достигают. Я исследовала более 20 приложений и оценила несколько функций, которые были признаны жизненно важными по результатам опросов пользователей, и определила, какие из них Коробочка могла бы использовать, чтобы иметь преимущество перед другими приложениями.

Большинство характеристик между конкурентами были очень похожи, однако основные различия, которые я заметила, заключались в следующем:
  • Требуется авторизация VS Можно использовать без авторизации
  • Слишком сложная форма заказа VS Простая формой заказа
  • Только доставка до пунктов самовывоза или курьерская доставка VS Оба варианта
  • Оплата только в офисе или оплата курьеру VS Есть онлайн-оплата
  • Стандартная доставка VS Доставка по фиксированной цене
  • Никаких акций и программ лояльности VS Акции и программы лояльности
  • Доставка на большие расстояния VS Доставка на маленькие расстояния
Анализ показал, какие преимущества перед конкурентами может иметь Коробочка:
  • Регистрация не нужна;
  • Простая форма заказа;
  • Доставка до пункта самовывоза и курьерская доставка;
  • Возможность онлайн-оплаты;
  • Доставка по фиксированной цене;
  • Промоакции;
  • Доставка на большие расстояния
Персоны
User flow
В большинстве случаев продукты обычно имеют только один ключевой сценарий. Однако я выделила два сценария при использовании Коробочки. Один пользователь будет использовать приложение для размещения заказа и отправки посылки, а другой — для получения посылки, которую оформлял не он.
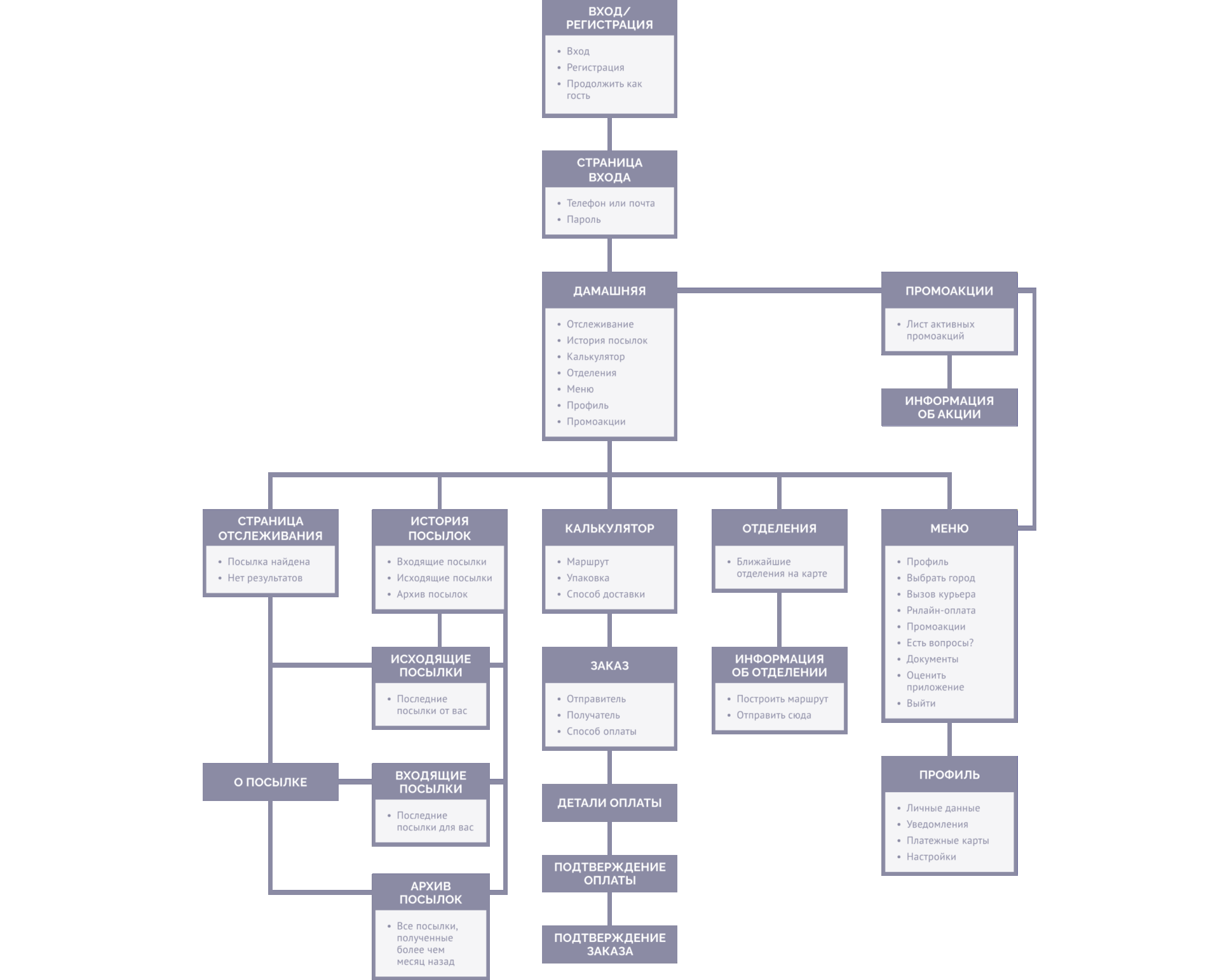
Информационная архитектура
Приступаю к дизайну
Вайрфреймы
Бумажные вайрфреймы
Набросав варианты основных экранов приложения на бумаге, я убедилась, что элементы, которые добрались до цифровых вайрфреймов, хорошо подходят для решения болей пользователя. Я потратила много времени на этот шаг, чтобы увериться, что у меня есть последние штрихи к базовому UX, прежде чем переходить к визуалу. На главном экране я поставила приоритетом создание нового заказа, процесс отслеживания, историю посылок, поиск отделения, промоакции и профиль, чтобы пользователи имели доступ к наиболее популярным функциям.
Мокапы
По мере продолжения начального этапа проектирования я старалась основывать дизайн экранов на отзывах и выводах пользовательских исследований. Простая, понятная и увлекательная форма оформления заказа, а также отслеживание посылок с подробными статусами были ключевыми нуждами пользователей, которые необходимо учитывать в дизайне. Вместо длинной формы заказа я решила разделить ее на две части: «Калькулятор» и «Заказ». Это позволит пользователям пропустить ненужные шаги для расчета итоговой стоимости. Данные, введенные на экране Заказа, уже никак не влияют на итоговую стоимость.
Прототипы
Чтобы подготовиться к тестированию, я создала прототип с низкой детализированностью, который вы можете посмотреть здесь. Я использовала этот прототип для проведения модерируемого пользовательского тестирования с 5 участниками.

Во время тестирования я просила пользователей следовать сценарию, направленному на проверку удобства использования сервиса. По результатам тестирования, я проводила опрос.

Затем я проанализировала наблюдения, полученные в ходе тестирования, с помощью диаграммы сходства, то есть написала наблюдения на стикерах, сгруппировала их по тематикам, получила инстайты и выбрала наиболее приоритетные инсайты для доработки мокапов.

Финальный прототип с высокой детализированностью демонстрирует более понятные пользовательские потоки для оформления заказа и отслеживания посылок. Посмотреть высокодетализированный прототип приложения «Коробочка» можно здесь.
Финальный дизайн
Запуск приложения и профиль
Пользователям не нужна учетная запись для использования приложения Коробочка. Однако, если они хотят сохранить данные на будущее, они могут зарегистрироваться. Регистрация позволит им получать уведомления о передвижении посылок, сохранять личные данные, адреса и платежные карты, чтобы упростить процесс заказа новых отправлений.
Оформление и оплата заказа
Создание новой посылки начинается с быстрого и удобного калькулятора, который автоматически рассчитывает итоговую стоимость доставки после ввода всего нескольких параметров без каких-либо сюрпризов или скрытых комиссий. Пользователь может изменить любой параметр в любое время — не нужно начинать заново! Стоимость доставки зависит только от маршрута, размера посылки и способа доставки. Пользователям не нужно тратить время на взвешивание своих посылок для расчета стоимости доставки, им нужно выбрать один из трех размеров коробок, и если их отправление умещается и весит менее 15 кг, они могут быть отправлены с помощью Коробочки.
История посылок
Все исходящие и входящие отправления хранятся в истории отправлений, что позволяет легко отслеживать движение посылок. Экран «О посылке» позволяет пользователям проверять подробные статусы, чтобы увидеть, где находятся их посылки в процессе доставки. Так будет выглядеть экран «О посылке», если вы являетесь отправителем и только что разместили новый заказ на курьерскую доставку.
Отслеживание посылок
Отправитель и получатель могут отслеживать заказы, размещенные с использованием их данных. Так будет выглядеть экран «О посылке», если вы являетесь получателем и хотите знать, где вы можете получить свою посылку, используя QR-код или номер телефона и код получения. Пользователи могут поделиться этой информацией с кем-то еще, кто может забрать посылку за них, что сделает доставку более быстрой и удобной.
И многое другое
Гайд по стилю
Использование теплых ощущений и комфортных цветов помогло передать чувство удобства пользователям Коробочки. Темно-синий цвет помогает вызвать у пользователей чувство покоя, а в сочетании с ярко-оранжевым он создает хороший баланс между спокойствием и энергией. Даже темные заставки кажутся достаточно гостеприимными, чтобы привлечь внимание пользователя. Также я хотела выбрать шрифт без засечек, который хорошо сочетается с закругленными краями в интерфейсе. Для приложения были отрисованы уникальные иконки.
Логотип
Типографика
Заголовки
Текст
Цветовая политра
iOS иконка
Простой, гибкий и увлекательный процесс заказа
Выводы
  • Создан быстрый и удобный способ отправки и получения посылок без взвешивания и посещения офиса с заранее известной стоимостью доставки и без скрытых комиссий
  • Разработан простой в использовании калькулятор, который позволит пользователям быстро рассчитать стоимость доставки; форма заказа, не требующая от пользователей ввода слишком большого количества личных данных; онлайн-оплата и скидки в качестве вознаграждения за использование приложения
  • Предоставлена возможность контролировать свои отправления с помощью трекинга, подробных статусов доставки и уведомлений
This site was made on Tilda — a website builder that helps to create a website without any code
Create a website