Delivery app that saves your time and calculates parcels with no surprises

Project overview
The product
Korobochka is a delivery company that offers short term shipping services for a single flat rate. Flat rate service is attractive to many individual shippers since it essentially eliminates the need to weigh your packages in order to calculate shipping costs. As long as package weights under 15 kg, it can ship with Korobochka Flat Rate service.
The problem

Busy workers, self-employed or small businesses have limited time to locate and visit the delivery offices to send and receive packages and then to stand in long lines. At the same time, existing parcel delivery apps usually require users to spend a lot of time on weighing packages or guessing its weight and demebtions and having surprise costs if they're wrong, to calculate their shipping costs. They also find it difficult to track packages because there is little information about the movement and status of packages.
The goal
Design an easy-to use mobile app that allows users save time on locating closest delivery locations, weighing packages and provides the opportunity to easily calculate, order and pay for packages at clear and predictable prices with no hidden fees. Create a way to get tracking notifications and check the detailed status of incoming and outgoing shipments to see where packages are throughout the delivery process.
My role
Responsobilities
Duration
UX designer designing an app from conception to delivery
Concept, Research, Visuals, Interactions
1 month
(September 2021)
My role
UX designer designing an app from conception to delivery
Responsobilities
Concept, Research, Visuals, Interactions
Duration
1 month (September 2021)
Understanding the user
I conducted interviews and created empathy maps to understand the users I’m designing for and their needs. A primary user group identified through research was workers, self-employed or small businesses who don’t have time to stand in long lines at the delivery office to send or receive a parcel. This user group confirmed initial assumptions about Korobochka’s customers, but research also revealed that time was not the only factor limiting users from ordering parcel at delivery office. Other user problems included obligations, interests, or challenges that make it difficult to visit delivery office in-person.

Some participants reported that they were not able to use the parcel delivery apps to send packages, because most of these apps require to create an account to calculate the shipping cost. Participants who use parcel delivery apps face problems when calculating costs and meating too complex order forms.
Forms for calculating and ordering parcels in apps are often too complex and require a lot of personal data
It is difficult to track parcels throughout the delivery process because the statuses aren’t informative
People dont’t want to spend time in delivery offices and be surprised with shipping costs and hidden fees
Time
IA
Parcel tracking
1
2
3
User pain points
Personas
Competitive analysis
In order to construct a concise and solid foundation for Korobochka, I had to venture out and see what the existing parcel delivery apps were already doing and what user goals they were not reaching. I've researched over 20 apps and evaluated several features deemed vital from user surveys and identified which ones Korobochka could capitalize on to have a leg up over other apps.

The majority of the features between competitiors were very similar, however the main differences that we noticed were:
  • Authorization required VS Can be used without authorization
  • Only delivery to the self-collection points or courier delivery VS Both
  • Payment only at the office or courier payment VS Online payment option
  • Standard shipping VS Flat rate shipping
  • No promotions and loyalty programs VS Promotions and loyalty programs
  • Too complex order form VS Simle order form
User flow
Most of the time, products tend to usually just have one primary key path scenario. However, I identified two key path scenarios when using Korobochka. One the user will experience as while placecing an order and sending a parcel, and the other when receiving a parcel that the user didn't place themselves.
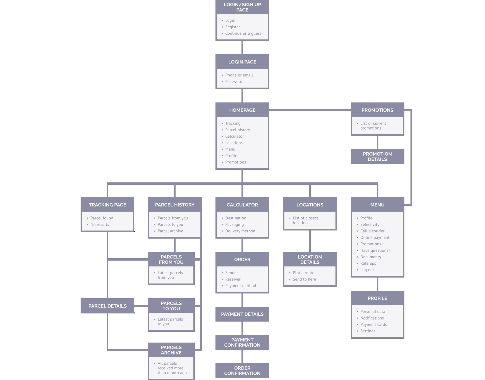
Information architecture
Starting the design
Wireframing
Paper wireframes
By drafting iterations of each screen of the app on paper ensured that the elements that made it to digital wireframes would be well-suited to address user pain points. I poured a lot of time into this step to make sure I had the finishing touches on the underlying UX before moving onto the visuals. For the home screen, I prioritized a creating new order, tracking process, parcel history, search for locations, promotions and profile so that users have access to the most popular features.
Digital wireframes
As the initial design phase continued, I made sure to base screen designs on feedback and findings from the user research. Simple, clear and engaging order form also as parcel tracking with detailed statuses were a key user needs to address in the designs.

Instead of a long order form, I decided to split it into two parts: Calculator and Order. This will allow users to skip unnecessary steps to calculate total cost. The data entered on the Order screen no longer affect the total cost.
Prototyping
To prepare for testing, I created a low-fidelity prototype which you can view here. I used this prototype to conduct a moderated usability study with 5 participants.

The final high-fidelity prototype presented cleaner user flows for ordering and tracking a parcel. View the Korobochka App high-fidelity prototype here.
The final design
App startup and profile
Users don’t need an account to use Korobochka App. However, if they’d like to save the data for future, they can sign up. Registration will allow them to get delivery notifications, save personal data, addresses and payment cards to simplify the ordering process of new shipments.
Calculator and Order
The creation of a new shipment begins with a fast and convenient Calculator that automatically calculates the total shipping costs after entering just a few parameters with no surprise or hidden fees. The user can change any parameter at any time — no need to start over! The shipping cost depends only on the direction, the size of the package and the delivery method. Users don’t have to spend time weighing their packages to calculate shipping costs, they need to choose one of three box sizes, and if their shipment fits and under 15 kg, it can be sent using the Korobochka.
Parcel history
All outgoing and incoming shipments are in the parcel history, which makes it easy to track the movement of parcels. Parcel details screen allows users to check the detailed statuses to see where their packages are throughout the delivery process. This is how the Parcel details screen looks like if you are the sender and have just placed a new order for courier delivery.
Tracking parcels
Sender and receiver can track orders placed using their data. This is how the Parcel details screen looks like if you are the receiver and want to know where you can receive your parcel using the QR code or phone number and receive code. Users can share this information with someone else who can pick up package, making delivery faster and more convenient.
And more
Style guide
Using warm feeling and comfortable colors helped convey the feeling of comfort to users in Korobochka. The navy blue helps evoke a peace feeling out of users, and paired with the bright orange it creates a nice balance between calm and energetic. Even dark splash screens feels welcoming enough to draw the user further in. Also I wanted to select a sans-serif typeface that would bode well with the rounded edges within my interface.
Logotype
Typography
Headings
Body
Color palette
iOS app icon
Straightforward, flexible and engaging ordering process
Takeways
  • Produced a fast and convenient way to send and receive parcels without weighing a package and visiting the office with shipping costs that are known ahead of time and no hidden fees

  • Designed an easy-to-use calculator that will allow users to quickly calculate shipping costs; order form that doesn’t require users to submit too much personal data; Online payment and discounts as a reward for using the app

  • Provided the opportunity to gain control of your shipments with tracking option, detailed delivery statuses and checking updates
This site was made on Tilda — a website builder that helps to create a website without any code
Create a website